Для чего мясорубке функция реверса
Что бы понять, зачем нужен реверс, необходимо предварительно вспомнить, как мясорубка работает, в чем заключается ее основная функция? Для перемалывания мяса, шнек оборудуется специальным режущим ножом. Его основной функцией является измельчение продукта. Он поступает в решетку с отверстиями, превращаясь в мясной фарш.
Однако, практически любая хозяйка, хорошо знает, что иногда сделать фарш из мяса, сразу довольно сложно. Если приходится иметь дело с некачественным продуктом, в котором много жил, ножи оказываются бессильны. Жилы прокручиваются вместе с содержимым, постоянно забивают винт, накручиваясь на него. Все время раскручивать мясорубку, чтобы очистить винт, плохой выход. Именно в такой ситуации поможет реверс.
Устройство и принцип работы электромясорубки
Электромясорубка состоит из следующих частей:
— корпус с двигателем; — мясоприёмник; — лоток над мясоприемником — шнековый вал; — нож; — решётка; — крышка на решетке.

Мясо или другой продукт через мясоприёмник попадает на шнековый конвейер, с помощью которого прижимается к решётке, а затем отрезается скользящим по поверхности решётки ножом. В мясоприёмнике мясорубки есть рёбра, с помощью которых от куска мяса, слишком большого для прохода по шнеку отрезаются куски меньших размеров. Измельчение продуктов в мясорубке происходит непрерывно: продукт закладывается в мясоприёмник и выходит через решётку.
Функция реверс в мясорубке: что такое и для чего нужна
Современные мясорубки обладают широким набором функций, что значительно упрощает приготовление сложных блюд. Но выбрать подходящую именно для своей кухни модель бывает непросто — большое количество характеристик и возможностей того или иного прибора заставляют неподкованных в технических вопросах покупателей понервничать.
Особенно часто возникают вопросы по поводу системы реверса. А ведь эта функция была доступна даже в обыкновенных механических мясорубках. Чтобы определиться, нужен ли реверс у мясорубки на вашей кухни, нужно понять, чем эта функция полезна для современных моделей.
Что такое реверс в мясорубке
Реверс переводится как «обратный ход». В случае с мясорубками это означает прокрутку механизма в обратную сторону и возвращение продукта в исходную точку — загрузочный контейнер.
Важно! Эта система необходима для того, чтобы легко извлекать непереработанные продукты из механизма мясорубки. Часто бывает так, что слишком большие куски мяса, с остатками костей или жил, кожицей, застревают между решеткой и лезвиями или наматываются на шнек. Извлечь такие кусочки сложно и опасно, поскольку внутри прибора находятся травмоопасные детали
Извлечь такие кусочки сложно и опасно, поскольку внутри прибора находятся травмоопасные детали
Часто бывает так, что слишком большие куски мяса, с остатками костей или жил, кожицей, застревают между решеткой и лезвиями или наматываются на шнек. Извлечь такие кусочки сложно и опасно, поскольку внутри прибора находятся травмоопасные детали.
Мясорубки без реверса в таком случае приходится разбирать и вытаскивать застрявший продукт самостоятельно. Реверс же позволяет сделать это быстро, не останавливая процесс готовки.
Реверс в ручной мясорубке
В ручных мясорубках реверс осуществляется прокручиванием ручки в обратную сторону. Несколько поворотов, и застрявшие неизмельченные куски мяса или другого продукта показываются из загрузочного отверстия, благодаря чему их легко достать и снова прокрутить.
Реверс в современной мясорубке
Современная техника имеет больше преимуществ даже в такой простой системе. Электромясорубки имеют помимо кнопки включения еще и кнопку R, при нажатии на которую начинается обратный ход.
Принцип такой же — механизм прокручивается в обратную сторону, продукт возвращается в исходную точку. Для этого не потребуется никаких усилий, непрошедшие через ножи кусочки можно сразу же отправить в мясорубку обратно.
Необходим ли реверс или можно обойтись без него
Чтобы понять, нужна ли система реверса для вашей кухни, стоит определиться с ее преимуществами и возможностями.
Плюсы системы реверс в мясорубках:
- Снижается нагрузка на двигатель, шнек, ножи и другие детали прибора;
- Соответственно, мясорубка реже перегревается;
- Снижается риск поломок;
- Процесс переработки продукта практически безостановочный;
- Нет необходимости разбирать устройство для извлечения застрявших продуктов;
- Упрощается процесс мытья прибора;
- Уменьшается риск травмирования.
Считается, что функция реверса обязательно должна присутствовать в небольших по мощности агрегатах — до 1000 Вт. Связано это с тем, что такие электромясорубки способны перерабатывать лишь небольшие части продукта, полностью очищенного от жил, костей, косточек, кожуры и т. д.
Приборы помощнее обычно оснащены предохранителем, защищающим внутренние механизмы мясорубки от попадания в них жестких объектов. Но это зачастую приводит к повышению мощностей и перегреву двигателя. Поэтому покупая дорогую модель электромясорубки, лучше доплатить за безопасность и простоту использования.
Именно поэтому, если ваша цель — часто использовать мясорубку для самых разных продуктов, стоит обратить внимание на модели с реверсом. Если же планируется делать лишь фарш из заранее подготовленного мяса или филе, можно обойтись и без этой функции. При выборе хорошей мясорубки стоит опираться не только на наличии функции реверса, но и на другие ее характеристики
Например, достаточно ли прибор мощный для ваших целей, много ли в комплекте различных насадок или дополнительных функций
При выборе хорошей мясорубки стоит опираться не только на наличии функции реверса, но и на другие ее характеристики. Например, достаточно ли прибор мощный для ваших целей, много ли в комплекте различных насадок или дополнительных функций.
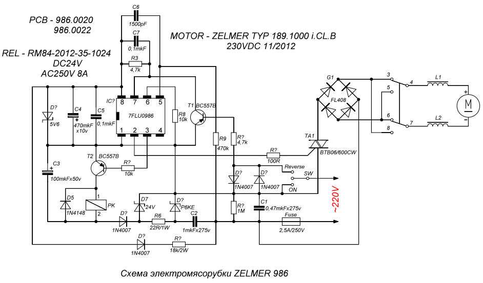
Электрическая схема мясорубки
Рассмотрим электрическую схему мясорубки зелмер без дополнительных элементов рис.2, пояснение в этой теме будет дано основным причинам неисправностей электрической мясорубки, таким как:
Две обмотки статора электродвигателя смещены относительно друг друга на девяносто градусов. Ток в обмотке В по фазе отличается от тока обмотки А, за счет данной разницы обеспечивается первоначальный запуск ротора.
Разница в токах двух обмоток статора создается конденсатором, а именно, значение тока для обмотки В будет больше по сравнению с обмоткой А. То есть конденсатор в электрической цепи здесь и служит для обеспечения первоначального разгона ротора.
Электродвигатель мясорубки — асинхронный, скорость ротора которого отстает от скорости вращения магнитного поля статора.
Неисправности электрической мясорубки
Рассмотрим некоторые причины неисправности электрической мясорубки. К примеру, проведенной Вами диагностикой была установлена неисправность конденсатора. Как правильно подобрать конденсатор?
Допуск в отклонениях емкости конденсатора важного значения не имеет, так как отклонения в конденсаторах незначительные. Важными характеристиками, является сама емкость конденсатора и номинальное значение напряжения конденсатора
Следующая причина неисправности — сгорел электродвигатель. При такой неисправности проще заменить сам электродвигатель, — если же сама стоимость более приемлема для приобретения.
Подобные детали приобретаются в магазине отдела радиотоваров. Если в продаже не имеется необходимый Вам конденсатор, емкость необходимого Вам конденсатора можно подобрать из двух отдельных емкостей допустим двух конденсаторов. В этом примере, для увеличения общей емкости, — два конденсатора соединяются между собой параллельно.
К незначительным причинам неисправностей можно отнести:
- разрыв провода сетевого кабеля у основания штепсельной вилки;
- разрыв провода сетевого кабеля по его длине
и тому подобное.
Общую диагностику всех соединений можно провести — пробником. Диагностика электродвигателя проводится прибором Омметр либо прибором Мультиметр, предварительно выставленным для измерения сопротивления обмоток статора электродвигателя.
Реверс в мясорубке: что это и насколько нужен
Кнопка «Реверс» на мясорубке обозначается значком «R»
Абсолютно каждая хозяйка пользуется таким кухонным прибором, как мясорубка. Но не каждая хозяйка сможет ответить на такой вопрос: что такое реверс? Перевод слова «реверс» — это обратный ход. Данная функция находилась даже в механических мясорубках. Но является ли данная функция столь необходимой? Нужен ли реверс в мясорубке? Давайте попытаемся разобраться в этом.
Электрические мясорубки обладают рядом преимуществ:
- Их не нужно прикреплять к столу.
- Приемник имеет длинную горловину. Сюда толкатель легко входит, что придает аппарату безопасность.
- Процедуры выполнять гораздо легче, так как они мощность больше ручных приборов.
- Подходит не только для перемалывания мяса, а также для других целей.
- Жилы не представляют особой сложности. Благодаря функции реверс можно без проблем провести очистку засорившегося пространства.
Давайте теперь отдельно поговорим о реверсной системе. Есть ли необходимость в ней? Что вообще такое реверс в мясорубке?
Принцип работы реверса
Реверс – обратный ход вала, который позволяет решить проблему наматывания жил на шнек. Его задача не пропустить жилы так далеко, чтобы они намотались на нож. Для этого обратным ходом содержимое вала возвращается на некоторое расстояние назад. После этого прибору дается второй шанс справиться с неподатливым куском мяса. В зависимости от типа мясорубки, реверс может быть разный.
Реверс в механических (ручных) мясорубках
Речь идет о простых ручных мясорубках, которые в свое время были почти в каждом доме. Вращение вала осуществляется вручную. Пользователь вращает рукоятку, усилие с которой передается на свободный конец шнека. Шнек движется синхронно с ручкой. Это очень простой механизм. Реверс, то есть смена направления движения вала, происходит при изменении направления вращения рукоятки.
Внимание! Основное рабочее движение в механической мясорубке – по часовой стрелке. Соответственно, если нужен реверс, вращать рукоятку надо против часовой стрелки. В результате таких действий жилы с ножа и винта раскрутятся, и все, что находится в мясорубке, по шнеку вернется назад, в загрузочный лоток
Здесь можно выбрать сухожилия, а остальное отправить обратно на переработку
В результате таких действий жилы с ножа и винта раскрутятся, и все, что находится в мясорубке, по шнеку вернется назад, в загрузочный лоток. Здесь можно выбрать сухожилия, а остальное отправить обратно на переработку.

Реверс в электрических мясорубках
Как прямой ход, так и обратный в электромясорубке происходит без участия пользователя, в автоматическом режиме. Хозяйке надо только подать нужную команду (кнопкой включения/выключения реверса).
Физически функция реализована так же, как в механических моделях. Вал начинает вращаться в обратную сторону, подвигая продукты в сторону загрузочного лотка, высвобождая нож и шнек от застрявших жил. Направление вращения меняется автоматически, при нажатии определенной кнопки.

Реверс в мясорубке: что такое, преимущества системы, фото

Реверс в мясорубке предназначен для более качественного измельчения продуктов. Кроме того, он облегчает обслуживание агрегата и позволяет реже разбирать прибор для очистки.
Что такое и для чего нужна функция реверса в мясорубке
Ручные и электрические мясорубки работают по очень простому принципу. Внутри них расположен длинный винт, или шнек. При вращении он продвигает продукты по желобу агрегата, одновременно происходит измельчение в фарш при помощи острых ножей.
При этом обработка мяса часто вызывает проблемы. Если в сырье присутствуют твердые жилы и пленки, то они просто накручиваются на шнек, разрезать их агрегат не может. Постепенно винт начинает проворачиваться с усилием и вхолостую. Чтобы продолжить измельчение, шнек требуется очистить от пленки и жил.
При отсутствии реверсного хода мясорубку приходится все время останавливать и чистить
Реверс в электромясорубке нужен для быстрого удаления несъедобных частей с рабочих деталей. Если в устройстве предусмотрен задний ход, то разбирать агрегат в середине приготовления фарша не приходится. Достаточно просто включить соответствующую функцию, и винт начнет вращаться в обратном направлении. Освобождение от жил и пленки при этом произойдет автоматически.
В электромясорубке
Электрический агрегат по конструкции в точности повторяет ручной. Единственное отличие заключается в том, что в процессе приготовления фарша не нужно вращать ручку.
Фото реверса в мясорубке показывают, что обычно для его включения предусмотрена кнопка с маркировкой R. Достаточно нажать на нее, чтобы запустить соответствующую программу.
Задействовать задний ход можно на любом этапе использования прибора.
После нажатия кнопки шнек электрического устройства начинает двигаться в обратном направлении. Мясо, еще не прошедшее через решетку, под воздействием вращения уходит назад по желобу, а сухожилия и пленки разматываются, и их становится легко удалить вручную.
Реверс в электромясорубке полезен при измельчении овощей с плотной кожицей, например, помидоров
В ручной мясорубке
Реверс в моделях ручного типа устроен точно так же, как и в электрических. При задействовании данной функции винт вращается в обратную сторону, обычно против часовой стрелки.
Если на него намотались жилы, пленки и другие компоненты, не поддающиеся измельчению, то в ходе реверсного движения они самостоятельно спадут со шнека или потеряют плотность прилегания.
После этого будет несложно извлечь их вручную.
Разница состоит в том, что в механическом устройстве обратный ход запускается непосредственно пользователем, при смене направления вращения ручки. Как правило, крутить ее для освобождения винта требуется против часовой стрелки. После того, как шнек будет очищен, останется извлечь сухожилия из желоба и снова приступить к вращению рукояти в основном направлении.
Кожицу и самые крупные жилы из мяса перед загрузкой в мясорубку лучше удалять Важно! При приготовлении фарша из жилистого мяса запускать реверс рекомендуется почаще, чтобы качество измельчения не снижалось
Какие преимущества имеют мясорубки с функцией реверс
Мясорубки с системой реверса стоят немного дороже. Но при этом они обладают несколькими серьезными преимуществами:
- В реверсный кухонный прибор можно загружать любое мясо. Перед обработкой достаточно удалить из него самые крупные жилы и оставить на месте те, до которых сложно добраться. Твердые части не приведут к поломке устройства и не ухудшат качество измельчения.
- При наматывании сухожилий на шнек реверсный прибор не нужно полностью останавливать, выгружать остатки сырья, извлекать винт и чистить его отдельно. Освободить деталь можно с минимальными усилиями прямо в процессе приготовления фарша.
- Поскольку шнек можно очистить от намотавшихся сухожилий в любой момент, механизм мясорубки не совершает холостых движений и режет сырье на протяжении всего использования прибора. Ножи медленнее тупятся и не так часто требуют заточки. Это повышает их долговечность и срок службы прибора в целом, особенно для электрических устройств.
- Приготовить фарш из жилистых продуктов в реверсной модели можно быстрее, чем в агрегате без обратного хода.
Прибор с функцией возвратного движения легче чистить и мыть после использования.
Внимание! Реверсным ходом оснащены все механические модели, а вот для электрических обратное вращение винта является дополнительной опцией
Параметры выбора
Электромясорубка, которая за пару минут может прокрутить большое количество мяса в фарш, станет большим подспорьем. В ней можно не только переработать мясо, но и с помощью специальных насадок измельчить овощи, сделать домашние колбаски, даже отжать сок.
Электроприбор состоит из:
- корпуса;
- двигателя;
- приемника продуктов;
- толкателя;
- шнека;
- ножа;
- решетки;
- фиксирующего диска.
В зависимости от производителей и ценовой категории, различные модели дополнительно комплектуются разнообразными насадками, дополнительными решетками и ножами.
Итак, какие технические параметры надо изучить перед тем, как выбрать хорошую мясорубку для дома.
Мощность
На рынке можно найти модели с мощностью до 3500 Вт. Но для домашнего бытового прибора подобные значения ни к чему, вполне достаточно будет показателей в 1500-2000 Вт. Такой агрегат и с второсортным мясом справится, и с твердыми плодами. Мелкие кости и жилки также не станут помехой в приготовлении фарша.
Но, имейте в виду, что производители чаще всего указывают максимальную мощность, на которую способна мясорубка. Постоянно такие значения мотор не выдает. Если мясо трудно перерабатывается, в нем много соединительной ткани, мелких хрящей и косточек, то мощность может доходит до максимума. Длительная эксплуатация прибора в таком случае запрещена.
Материал
Бытует мнение, что качественная электромясорубка должна быть изготовлена полностью из металла. Но у подавляющего большинства бытовых мясорубок внутри пластиковые шестеренки, которые не нуждаются в периодическом смазывании, не входят в резонанс и не вибрируют. Надо отметить, что это не обычный пластик, а прочный поликарбонат, которому не страшны весомые нагрузки.
Желательно, чтобы соединение шнека с валом мотора было металлическим.
Комплектация
Стандартная комплектация электромясорубки – нож, две или три решетки с отверстиями разного диаметра для фарша различной плотности.
Новые модели комплектуются трубочками для изготовления колбасы, насадкой для кеббе, овощерезками, терками для шинковки. Есть даже приборы с возможностью приготовления лапши и спагетти.
Многие владельцы кухонных измельчителей говорят, что ни разу не пользовались дополнительными функциями мясорубок. Но если вы решили приобрести такой мини-комбайн, то лучше брать вариант со встроенным местом для хранения всех примочек.
Вам будет интересно: Выбираем лучшую вафельницу для дома: рейтинг ТОП 7 моделей, отзывы, цена
Реверс
Желательно, чтобы в приборе присутствовал автореверс. Эта функция включает обратный ход шнеку и позволяет избавиться от засорений.
Производительность
Время, за которое мясорубка обрабатывает мясо, напрямую зависит от мощности прибора. Но влияние оказывает и длина шнека – чем он длиннее, тем выше производительность. Это связано с большим объемом мяса, которое одновременно перерабатывается.
Корпус
Материал корпуса, металл или пластик, никакого принципиального значения не имеет. Здесь больше играют роль личные предпочтения будущего владельца. Ест мнение, что пластиковый прибор быстрее теряет внешний вид, но мясорубкой в быту пользуются даже не каждый день, поэтому вряд ли она покроется царапинами или трещинами.
А вот высота от рабочей поверхности до отверстия для выхода фарша имеет очень большое значение. От этого параметра зависит глубина посуды, в которую будет попадать измельченное мясо или рыба. Некоторые модели имеют такую низкую посадку шнекового раструба, что владельцам приходится дополнительно покупать лоток для фарша с низкими бортами.
В характеристиках высота до головки мясорубки не указывается. Поэтому обязательно интересуйтесь этим моментом напрямую у продавца.
Уровень шума
Электрическая мясорубка — устройство весьма шумное. Но, в отличие от других кухонных электроприборов, измельчающий агрегат будет работать 5-10 минут и не каждый день
Поэтому показатель шума – не та характеристика, на которую надо обращать внимание при выборе
Устойчивость
Убедитесь, что прибор обладает достаточной устойчивость, ножки у него прорезинены и цепляются к поверхности. В некоторых моделях ножки регулируются по высоте.
Схема подключения коллекторного двигателя с реверсом
Чтобы осуществить реверс коллекторного двигателя, необходимо знать:
- Не на каждом коллекторном моторе можно осуществить реверс. Если на корпусе указана стрелка вращения, то его нельзя применять в реверсивных устройствах.
- Все двигатели, имеющие высокие обороты предназначены для вращения в одну сторону. Например, у электродвигателя, устанавливаемого в болгарках.
- У двигателя, который имеет небольшие обороты, вращение может осуществляться в разные стороны. Такие моторы смонтированы в электроинструментах, например, электродрелях, шуруповертах, стиральных машинах и т.п.
На рисунке представлена схема универсального коллекторного двигателя, который может работать как от постоянного, так и переменного тока.

Чтобы изменилось вращение ротора, достаточно поменять полярность напряжения на обмотке ротора или статора, как и в двигателях постоянного тока, от которых универсальные машины практически не отличаются.
Если просто изменить полярность подводящего напряжения на коллекторном двигателе, направление вращения ротора не изменится. Это необходимо учитывать при подключении электродвигателя к сети.
Также следует знать, что в моторах большой мощности коммутируют обмотку якоря. При переключении обмоток статора возникает напряжение самоиндукции, которое достигает величин, способных вывести двигатель из строя.
Конструктора-любители в своих поделках применяют различные типы двигателей. Зачастую они используют щеточный электродвигатель от стиральной машинки автомат. Это удобные моторчики, которые можно подключать непосредственно к сети 220 вольт. Они не требуют дополнительных конденсаторов, а регулировку оборотов можно легко производить с помощью стандартного диммера. На клеммную колодку выводятся шесть или семь выводов.
Зависит от типа двигателя:
- Два идут на щетки коллектора.
- От таходатчика на колодку приходит пара проводов.
- Обмотки возбуждения могут иметь два или три провода. Третий служит для изменения скорости вращения.
![]()
Чтобы выполнить реверс двигателя от стиральной машины, следует поменять местами выводы обмотки возбуждения. Если имеется третий вывод, то его не используют.
Какое преимущество получают мясорубки с реверсом
Итак, мы разобрались, что такое система реверса и в каком случае мы используем ее в ручной и электрической мясорубке. Но если возможность обратного хода имеет каждое механическое устройство, то для автоматических приборов реверс является дополнительной функцией. О ее наличии или отсутствии покупатели могут узнать при выборе бытовой техники. Чтобы понять, нужно ли приобретать именно такое изделие, уточним достоинства мясорубок с реверсом.
Плюсы обратного хода
• Процесс приготовления фарша проводится легко и быстро. • Шнек очищается от накрученных на него частиц без проблем. При этом устройство не требует разбора, как это происходит с электромясорубками без реверса. • Можно перемолоть мясо, на котором осталось некоторое количество жил и сухожилий. Устройство с обратным ходом не требует полного их удаления перед загрузкой продукта. • Быстрое освобождение шнека обеспечивает равномерную работу механизма, без холостых оборотов. При этом ножи реже нуждаются в заточке. • Мясорубку с возвратным движением легко мыть и чистить. • Повышается долговечность прибора.
Особенности техники
Любители всевозможных деликатесов предпочитают иметь большое количество кухонных приборов и принадлежностей, значительно облегчающих готовку еды. Если для измельчения овощей, фруктов и ягод можно воспользоваться разной кухонной техникой, то приготовить правильный фарш поможет лишь хорошая мясорубка. Практически во всех семьях на смену устаревшим ручным приборам пришли современные электрические устройства. Они готовят мясной фарш быстрее, качественнее, экономя силы и энергию. Готовка с электрической мясорубкой – это настоящее удовольствие.
Несправедливо рассуждать об отдельных функциях, не вспомнив об особенностях самой мясорубки. Главное предназначение данного прибора – это перемалывание мяса. Помимо того, технику используют для приготовления фруктового или ягодного сока, измельчения овощей, формирования домашней колбасы, спагетти, печенья. Такое приспособление сегодня является незаменимым помощником каждой хозяйки.
Главные преимущества мясорубок:
- не требуют крепления к столу;
- длинная горловина приемника, в которую спокойно входит толкатель, делает прибор более безопасным;
- быстрее справляются с поставленной задачей, так как намного мощнее ручных аналогов;
- помимо приготовления фарша, выполняют много других функций;
- хорошо справляются с жилами, функция реверс в мясорубке без особых усилий очистит образовавшийся «засор», причем не разбирая прибор.
Что такое реверс в мясорубке и насколько нужна эта функция
Не каждая хозяйка сможет ответить на вопрос, что такое реверс в мясорубке, так как не все понимают смысл этой функции. А, между тем, реверс переводится как обратное движение, и механической мясорубки такой возможностью обладали. Но нужна ли эта функция?
Реверс в ручной мясорубке
Основная задача устройства — измельчение мяса.
Иногда эта процедура сопровождается неприятными моментами. Мясной продукт, плохо очищенный от жилок, костей, крупно нарезанный, забивает зазор между ножом и решеткой, накручивается на шнек, что затрудняет обработку, а иногда даже останавливает процесс.
При отсутствии функции реверса необходимо было бы остановить прокрутку, разобрать мясорубку и очистить ее элементы от непрокрученного мяса. Но, имея эту функцию, можно сделать реверс . Для этого нужно всего лишь несколько раз прокрутить ручку в другую сторону и вынуть прилипшее мясо. А затем продолжите довольно трудоемкий процесс ручной прокрутки.
Реверс в современной мясорубке
Современные электрические устройства имеют несомненные преимущества перед ручными устройствами. Наличие нескольких кнопок обеспечит бесперебойную работу устройства, в том числе приготовление фарша . При использовании модели мощностью 1000 Вт для этих целей потребуется несколько минут.
Хозяйка должна только подготовить продукт, срезать кости, удалить пленку и жилки, разрезать, а затем поочередно отправлять куски получателю.
Однако почистить мясо не так-то просто. Здесь на помощь приходит автоматический реверс. Нажатие определенной кнопки заставит шнек вращаться в другую сторону, и мясо, которое не смогло перевернуться, вернется в загрузочное отверстие. Процесс прокрутки можно продолжить.
Каковы положительные стороны реверсивной системы?
- более легкое приготовление мясного фарша;
- снижена нагрузка на двигатель, ножи, форсунки;
предотвращены поломки - внутренних частей устройства;
- не требуется разборка устройства при приводе шнека;
- упрощенное техническое обслуживание агрегата.
Можно ли обойтись без реверса
Совершенно очевидно, что если начинку готовить из вырезки, с этой задачей справится прибор любой мощности.
Но не всегда хозяйке достается хороший чистый продукт из сухожилий и костей. А при отсутствии обратного хода работать будет сложно.
Некоторые модели аппаратов имеют специальные предохранители от попадания костей и вен внутрь аппарата, но в таких случаях часто можно наблюдать перегрев механизмов, что иногда приводит к их поломке. . Поэтому производители отдают предпочтение агрегатам с реверсом.
Очевидно, обращение имеет важное свойство. Его использование упрощает процесс прокрутки мяса, а многие современные марки оснащены реверсивной системой
Но наличие такой функции отражается на единице стоимости . Тщательно продумайте, будете ли вы использовать мясо с жесткими волокнами, рыбу с кожей, овощи и фрукты с кожей. Если нет, то за мясорубку можно не переплачивать. Следует отметить, что такую бытовую технику приобретают нечасто. Поэтому к покупке нужно относиться взвешенно, с перспективой на будущее, и все же выбрать модель с автореверсом.





























